鼎韬见解:十五个服务贸易试点城市与地区政策对比分析
2017-08-11来源:中国外包网
今年7月5日,商务部发布了2017年1-5月我国服务进口数据,数据表示我国服务进口稳中向好,进出口总/>
今年7月5日,商务部发布了2017年1-5月我国服务进口数据,数据表示我国服务进口稳中向好,进出口总额、出口、进口分别增长 9.2%、4.6%和11.5%,逆差规模进一步扩大,达到 7887.5亿元,同比扩大17.9%。2014年秋季,商务部开始将“中国服务贸易发展状况”专门列入“中国对外贸易趋势报告”中。由此体现了政府部门对服务贸易发展的重视和支持。
一、行业背景
近年来服务贸易正在逐渐成为政府部门工作关注的重点,服务贸易作为我国服务提供者向他国消费者提供服务并获得外汇收入的交易过程,是国与国之间相互提供服务的经济交换活动,是未来世界经济增长的新动力,已成为衡量国际竞争力的重要标志。2015 年全球服务贸易规模第一位美国,第二位为中国。但商务部研究院国际服务贸易研究所所长李钢仍表示“近年来我国服务贸易增长速度较快。但发展存在一些问题,地方的服务贸易缺少具体抓手”。因此在外贸形势整体低迷的大背景下,全力促进服务贸易的意义重大。
近年,国内在服务贸易政策方便推行了一系列政策以推进服务贸易的发展。2015年2月,国务院近日印发《关于加快发展服务贸易的若干意见》,这是国务院首次全面系统地提出服务贸易发展的战略目标和主要任务,并对加快发展服务贸易作出了全面部署。也是
从2015年开始,商务部选择部分城市和区域开展了服务贸易的创新发展试点,规划建设一批服务贸易创新发展试点城市,或者试点区域和特色服务出口基地。紧接着 2016年1月22日召开的国务院服务贸易发展部际联席会议第一次全体会议指出,要鼓励服务贸易创新发展试点在管理体制、促进机制、政策体系、监管模式等方面先行先试,形成可复制可推广的经验,打造服务贸易制度创新高地。推动服务业双向开放,积极商签服务贸易合作协定,以开放促改革促发展。同年2月14日,国务院总理李克强主持召开国务院常务会议,会议决定开展服务贸易创新发展试点,推进外贸转型增强服务业竞争力。会议决定,用2年时间,在上海、天津、海南、深圳、杭州、武汉、广州、成都、苏州、威海 10 个省市和哈尔滨、江北、两江、贵安、西咸5个国家级新区开展服务贸易创新发展试点,重点对服务贸易管理体制、发展模式、便利化等 8 个方面的制度建设进行探索,有序扩大服务业开放准入。
这一系列的举措都是中国不断完善开放型经济体系,全面提升开放型经济发展水平的最新完善,也标志着我国服务贸易发展踏上了新的历史征程,必将对我国“十三五”乃至更长时期贸易发展产生深远影响。
因此本文旨在分析15个试点地区针对服务贸易创新发展推行的相关地方政策,通过比较分析几个侧重城市政策制定的侧重点,出发点,着力点,来得出不同城市政策制定与实施的特别,为试点城市后续以及其他城市制定政策提供参考和借鉴,也为试点城市对自身服务贸易发展政策实施的评估提供参考。
二、地方政策概述
1.地方政策发布情况
2016年2月22号国务院常务会议决定开展服务贸易创新发展试点,将在上海、天津、海南、深圳、杭州、武汉、广州、成都、苏州、威海 10 个省市和哈尔滨、江北、两江、
贵安、西咸5个国家级新区开展服务贸易创新发展试点,并在《国务院关于同意开展服务贸易创新发展试点的批复国函[2016]40 号》(一下简称《试点方案》)中明确了试点的主要任务和政策保障。《试点方案》为各地区明确了八个方面的主要任务,做出了五个方面政策支持保障安排。其中八个主要任务包括:探索完善服务贸易管理体制;探索扩大服务业双向开放力度;探索培育服务贸易市场主体;探索创新服务贸易发展模式;探索提升服务贸易便利化水平;探索优化服务贸易支持政策;探索健全服务贸易统计体系;探索创新事中事后监管举措。五个方面政策支持保障安排: 加大中央财政支持力度; 完善税收优惠政策;落实创新金融服务举措;设立服务贸易创新发展引导基金;探索便利化举措。
针对以上《试点方案》提到的八个方面的探索方向和五个支持政策保障安排,15 个试点城市和地区都提出了相应的地方政策。其中天津和杭州最早,于 2016 年 8 月 1 日颁发地方服务贸易创新试点政策,而后依次是武汉、威海、深圳、重庆两江新区、上海、苏州、广州,哈尔滨新区、福州贵安、陕西西咸新区、海南以及重庆江北新区。15 个城市中成都没有颁布相应的地方政策。
除以上八个主要任务和五个政策保障安排外,部分地区还提出了地区专项政策,如:上海市提出的“邮轮旅游发展试验区”的建设;广州市推行穗港服务贸易自由化的相关政策;陕西西咸区关于强化产业招商、加强宣传推荐的政策实施。同时,天津、武汉、贵安等5个试点城市和地区还更进一步的提出了《服务贸易发展试点配套政策措施》与《服务贸易创新发展试点任务明细表》两套细则,具体将八个任务和五个政策保障进行细分同时指派负责部门,以确保将每一项工作落实到实处。
2.政策特点分析
各试点地区的重点发展领域主要集中在:金融服务、服务外包、旅行、运输、文化、技术服务,教育服务以及健康医疗和中医药服务。部分城市将信息技术服务列为重点发展领域。同时,武汉市将专业管理咨询,陕西西咸新区将维护和维修服务列为重点发展领域。
各个试点城市与地区的专项政策围绕国务院《试点方案》中的八个主要任务和五项政策保障展开。首先为确保服务贸易创新试点工作的顺利进行,各地区都提出构建完善的管理制度。在管理体制的建立上再确保与国际贸易规则相衔接的同时确保高效便捷。
推行双向开放也是服务贸易发展的主要任务,旨在推进各领域对外开放以及各领域企业跨国经营,以支持企业深度开拓国际市场。各地区根据自身情况制定相关政策。其中,上海提出推进“中国邮轮旅游发展试验区的”的建设;广州这是侧重在建筑行业,探索内地与香港建筑行业双向开放;利用中韩自由贸易协定的地方经济合作机制,与韩国仁川自由经济区在落实协定关于服务贸易及服务业合作相关条款方面发挥示范引领作用,共同探索加快推进服务业合作,形成服务业双向互惠开放可复制可推广经验。
同时,在信息化背景下,要求服务贸易创新发展也能够依托大数据、云计算、物联网等新兴技术打造网络平台,以寻求服务贸易发展的新模式。并结合健全的统计与分析体系,与逐渐提升的便利化、简化的口岸通关流程和事后监管监管力度推进服务贸易创新发展的稳健实施。
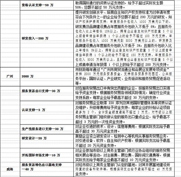
在优化支持政策方面,各地区侧重于财政税收金融支持。部分地区提出专项资金支持。其中威海广州等地提出设立 2000 万元服务贸易资金由于建设公共服务平台,国际认证技术研发等工作,重庆江北新区更是设立总额高达一亿的扶持基金。税收补贴,各地区积极
落实有关跨境应税服务适用和增值税零税率和免税政策,同时认定的技术先进型服务政策减按 15%税率缴纳企业所得税,职工教育经费不超过工资薪金总额8%部分据实税前扣除。
部分地区还根据自身情况提出细则,如广州市提出建立行业协会;海南重点建立协调机制;武汉以及南京江北新区就完善功能载体、打造促进平台提出专项细则,以制定出更符合地区发展实施的服务贸易创新发展政策。
三、政策条款对比分析
下文将围绕各地区专项资金、地区重点发展领域、双向开放政策、管理体制创新、创新发展模式、财税金融政策、便利化措施、统计创新、地方政策以及地方单独政策进行对比,旨在分析各地区政策共性以及地方特点。其中因没有找到哈尔滨新区集体服务贸易政策细则,故将其剔除。
1.专项资金
15个城市与地区均在政策中提到有关设立服务贸易创新发展的专项资金设立。其中上海、海南、深圳、广州、威海、苏州、江北新区、西咸新区就专项资金具体额度进行了说明,深圳、威海、苏州、西咸新区进一步对专项资金投资领域及其额度、区间进行了划分说明。就投资金额而言,重庆江北新区设立 1 亿元江北新区服务贸易创新发展扶持资金;海南市对部分企业给予高达 1000 万贴息补贴。
杭州、天津、成都、武汉、两江新区、贵安新区虽未对专项资金金额进行具体说明,但也提出了与国家服务贸易发展资金相配套的,用于支持服务贸易公共服务平台建设、服务贸易便利化水平提升、服务贸易统计体系建设和服务贸易企业竞争力增强等方面的专项政策。





表1.各地区专项基金政策对比
2.重点发展领域
在各领域专项政策中,天津与海南将发展领域细分专项政策列入主要任务,并明确各领域发展侧重点。如海南市将发展侧重点放在对外开放上,提出对于旅游、教育、医疗健康等发展较为成熟的领域探索扩大对外开放政策,而中医药服务领域则侧重对标准化与侧重化的探索。杭州、武汉、江北新区、两江新区、贵安新区都针对不同产业领域提出专项政策。广州、威海、西咸新区在提出细分领域专项政策还对领域主次进行划分。广州将发展领域分为优势领域和特色领域;威海分为重点突破领域与稳步提升领域;西咸新区分为优先推进领域、重点发展领域、积极培育领域。


表2.各地区重点发展领域对比
3.双向开放力度
各试点城市地区均结合本地区产业特色,制定关于扩大服务业领域对外开放、鼓励和引导服务业企业“走出去”等双向开放政策以支持各领域企业开展跨国经营,支持企业深度开拓国际市场。海南、贵安新区将双向开放力度政策落实到了领域,针对不同领域提出双向开放力度细则。其余各试点城市结合自身地方特色,提出符合自身的政策细则;如上海提出积极探索游轮旅游服务对外开放;杭州鼓励企业在境外设立专业市场、“海外仓”等;威海利用中韩自由贸易协定的地方经济合作机制,落实协定关于服务贸易及服务业合作相关条款。



表3.各地区双向开放政策对比
4.管理体制创新
管理体系的建立是服务贸易创新发展的基础。一套完善的管理体系可以促进服务贸易创新的发展,可以建立与国际服务贸易相衔接的桥梁。同时一套完善的管理体系需要健全的法律机制与协调机制加以支持。各地区均颁布有关建立完善管理制度政策。杭州、武汉、威海、贵安新区明确在条款中指出将建立试点工作领导小组确保服务贸易试点工作有效进行。天津、广州、两江新区、贵安新区、西咸新区将管理体制创新相关政策进行进一步细化,具体划分为:探索适应服务贸易创新发展的体制机制、开展服务贸易领域立法探索、加强统筹协调以及建立服务贸易重点企业联系制度。需要注意的是,贵安新区缺少关于开展服务贸易领域地方法规立法探索的相关政策。


表4. 各地区管理体制创新政策对比
5.创新发展模式
在信息化背景下,各试点城市颁布的服务贸易创新发展模式有关政策基本从三个角度出发:1.依托云计算、大数据、移动互联网、物联网等新技术打造服务贸易新型网络平台;2.推进各地区传统服务贸易领域转型升级;3.推进对技术贸易、互联网金融等新兴领域的发展。


表5.各地区创新发展模式政策对比
6.财税金融政策
对于试点城市与地区,税收补贴是支持服务贸易发展的主要支持方式之一,除税收补补贴外,财政与金融政策也是支付方式,部分城市,如贵安新区,还提出投融资政策以支持服务贸易的发展。各城市建立不同标准和限额的服务贸易创新试点基金,以支持服务贸易重点领域的发展。在税收补贴方面,基本采用统一标准,即经认定的技术先进型服务企业,减按 15%税率缴纳企业所得税;职工教育经费不超过工资薪金总额 8%部分据实税前扣除,超过部分准予在以后纳税年度结转扣除。同时加大金融支持力度,充分发挥政策性金融机构对服务贸易发展的支持作用。鼓励金融机构积极创新适合服务贸易特点的金融服务,探索创新我省短期出口信用保险承保模式。





表6.各地区财税金融政策对比
7.便利化措施
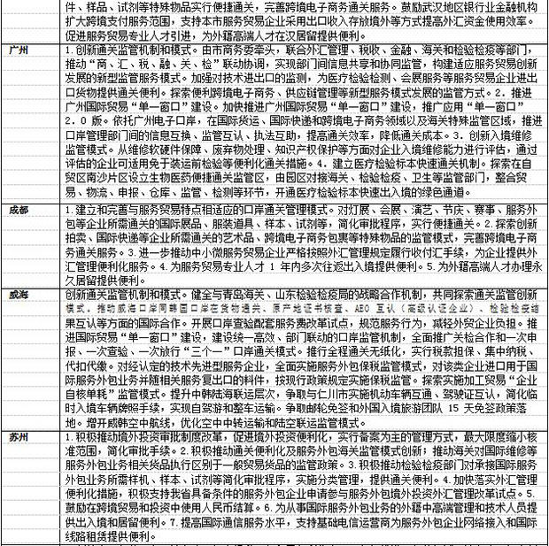
依据国务院《试点方案》对提升便利化水平有关政策细则,各地区提升便利化政策基本从以下几点展开:一、完善服务贸易企业通关服务,简化流程;二、探索跨境服务贸易模式发展的监管方式;三、依托保税区发展特殊出口业务;四、促进专业人才引入,简化外籍高端人才留华手续。上海、海南、武汉、成都、广州、苏州、江北新区、西咸新区就便利化措施提出具体细则要求探索对会展、拍卖、快递、研发等服务贸易企业所通关的国际展品、艺术品、电子商务快件、样品、试剂等特殊物品实行便捷通关。部分地区结合自身情况提出具体细则,如天津等地还提出对符合一定条件的服务贸易企业优先提供贷款简化审批程序;广州提出发展创新入境维修监管模式;威海提出提升中韩陆海联运层次,简化临时入境机动车辆互通等。




表 7.各地区便利化措施对比
8.统计创新
各试点城市与区域在国务院《试点方案》关于发展健全统计体系细则的基础上,提出地方政策。总体可总结为:建立完善的统计体系;加大统计分析工作力度;探索建立服务贸易四种模式(跨境提供、境外消费、商业存在和自然人移动)的全口径统计;定期发布服务贸易统计数据与分析报告、重点企业数据直报。部分城市扩充符合支撑情况的细节,海南建立海南省服务贸易统计数据指标体系;广州拟打造服务贸易云数据与云服务平台。


表6.各地区统计创新政策对比
9.地方政策
部分试点城市与地区提出地方单独政策,其中上海提出十个重点创新与发展专项政策;广州推行深入推进穗港澳服务贸易自由化的相关政策;贵安将加快五大服务贸易聚集区建设。
另外,各试点城市与地区在国务院《试点方案》中提及的八个主要任务以及五个保障政策基础上,将部分政策进行细分,根据自身条件,将细分后的部分细则作为主要保障政策推行。天津将建立协调机制、健全法制环境、培育龙头企业、积极服务企业作为专项政策;海南与西咸新区提出加强政策宣传与招商工作,同时西咸新区也重点推行发展创新产业培育体系;武汉提出晚上功能载体建设;广州将发挥行业政策列为专项政策;苏州将公共服务水平与国际交流合作作为保障专项政策提出。





表 9.各地区地方单独政策对比
四、产业政策存在不足与建议
综合上述对各地区政策细则的对比可以看出,各个试点地区针对于国务院《试点方案》中提及的八个主要任务和五个保障政策做出了较好的回应。但部分城市没有结合自身情况对主要任务和保障政策作出调整,同时部分政策过于笼统,应该在已有政策的基础上进行进一步的细分,至可以具体实际落实的细则。杭州、武汉、江北新区、两江新区、贵安新区等地政策细则就是很好的范本,他们在提出重点发展领域专项政策的同时结合国务院《试点方案》提出的主要任务与保障政策,对各重点发展领域的发展侧重点进行详细说明,将服务贸易创新发展任务落实到具体细节上。各地区还可以对重点发展领域进行分成,以突出服务贸易发展主题以及发展侧重点。
在服务贸易推进任务方面,部分地区应借鉴天津、海南、西咸新区等地将任务进行进一步的细分,如将管理体制创新细分为建立健全法律机制、建立部门协调机制等细则。以避免部分细则过于笼统,有助于将服务贸易创新发展工作落到实处。
财税金融政策方面,各试点城市与地区政策还不够完善。部分地区没有颁布专项资金的有关政策细则,缺少服务贸易基金限额区间划分等信息。同时税收补贴方面,多数地区没有明确说明税收补贴的范围、模式、力度。因此财税金融方面的政策需要进一步的补充细则。
综上,各个试点城市与地区针对服务贸易创新发展都制定了较为完善的政策细则,但部分地区还需要进一步将政策、重点领域、主要任务进行细分,同时对财政、税收补贴政策进行完善,以确保每一项政策具体清晰,最终使得服务贸易创新发展工作高效可持续的进行下去。
- 『观察』中国服务外包产业承压仍步稳2025-12-11
- 『政策』成都出台十条措施全周期支持人才发展2025-10-16
- 三部门关于开展第二批制造业人才支持计划申报推荐工作的通知2025-07-21
- 60余款智能机器人将亮相2025世界人工智能大会2025-06-27
- 两部门关于做好2025年中小企业数字化转型城市试点工作的通知2025-05-09
- 2025中国互联网企业家座谈会在京召开2025-04-20
- 工业和信息化部副部长辛国斌:世界领先科技园区如何建?2025-03-31

